Услуги
Заказы
Эксперты
Магазин
Портфолио
Журнал
Справочник
FAQ
Контакты
Услуги
Заказы
Эксперты
Магазин
Портфолио
Журнал
Справочник
Вопросы
FAQ
Контакты
Ничего не найдено
Авторизация
Ничего не найдено
Найти
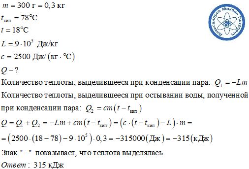
Решение задач по теме " парообразование и конденсация" ответ сколько теплоты выделится при конденсации 300г спирта взятого при его температуре кипения и его дальнейшем охлаждения до 18градусов ?
Предыдущий
вопрос
Следующий
вопрос
Главная
Вопросы и ответы
Вопросы и ответы по физике
Решение задач по тем...
Ответить
Получить ответ за 25 ₽
Задать свой вопрос
eva
28 Авг 2021 в 19:42
104
+1
0
Ответы
1
mishalexandrov
mishalexandrov
Ответить
28 Авг 2021 в 23:40
Спасибо
Похожие вопросы
Кто открыл закон гравитации и когда и как открыл он
eva
Физика
11 Ноя
1
Ответить
Почему магнитные бури на Земле возникают после коронарных выбросов на Солнце, какие процессы в магнитосфере…
eva
Физика
11 Ноя
1
Ответить
Проанализируйте, как уравнения Максвелла объединяют электрические и магнитные поля и какие физические следствия…
eva
Физика
11 Ноя
1
Ответить
Показать ещё
Другие вопросы
eva
Показать ещё
Не можешь разобраться в этой теме?
Обратись за помощью к экспертам
Тип работы
Задача
Контрольная
Курсовая
Лабораторная
Дипломная
Реферат
Практика
Тест
Чертеж
Сочинение
Эссе
Перевод
Диссертация
Бизнес-план
Презентация
Билеты
Статья
Доклад
Онлайн-помощь
Рецензия
Монография
ВКР
РГР
Маркетинговое исследование
Автореферат
Аннотация
НИР
Докторская диссертация
Магистерская диссертация
Кандидатская диссертация
ВАК
Scopus
РИНЦ
Шпаргалка
Дистанционная задача
Творческая работа
Не найдено
Тип работы
Задача
Контрольная
Курсовая
Лабораторная
Дипломная
Реферат
Практика
Тест
Чертеж
Сочинение
Эссе
Перевод
Диссертация
Бизнес-план
Презентация
Билеты
Статья
Доклад
Онлайн-помощь
Рецензия
Монография
ВКР
РГР
Маркетинговое исследование
Автореферат
Аннотация
НИР
Докторская диссертация
Магистерская диссертация
Кандидатская диссертация
ВАК
Scopus
РИНЦ
Шпаргалка
Дистанционная задача
Творческая работа
Разместить заказ
Гарантированные бесплатные доработки в течение 1 года
Быстрое выполнение от 2 часов
Проверка работы на плагиат
Поможем написать учебную работу
Тип работы
Задача
Контрольная работа
Курсовая работа
Лабораторная работа
Дипломная работа
Реферат
Отчет по практике
Тест
Чертеж
Сочинение
Эссе
Перевод
Диссертация
Бизнес-план
Презентация
Ответы на билеты
Статья
Доклад
Онлайн-помощь
Рецензия
Монография
ВКР
РГР
Маркетинговое исследование
Автореферат
Аннотация
НИР
Докторская диссертация
Магистерская диссертация
Кандидатская диссертация
ВАК
Scopus
РИНЦ
Шпаргалка
Дистанционная задача
Творческая работа
Не найдено
Задача
Контрольная работа
Курсовая работа
Лабораторная работа
Дипломная работа
Реферат
Отчет по практике
Тест
Чертеж
Сочинение
Эссе
Перевод
Диссертация
Бизнес-план
Презентация
Ответы на билеты
Статья
Доклад
Онлайн-помощь
Рецензия
Монография
ВКР
РГР
Маркетинговое исследование
Автореферат
Аннотация
НИР
Докторская диссертация
Магистерская диссертация
Кандидатская диссертация
ВАК
Scopus
РИНЦ
Шпаргалка
Дистанционная задача
Творческая работа
Заказать
Нужен развёрнутый ответ на вопрос?
-10%
По промокоду STUD10
Получить помощь
Предметы
Математика
Физика
Литература
Геометрия
История
Русский язык
Химия
Английский язык
Археология
Архитектура
Астрономия
Базы данных
Биология
Бухучет
География
Геодезия
Гидравлика
Гостиничное дело
Дизайн
Естествознание
Информатика
Краеведение
Культурология
Маркетинг
Менеджмент
Металлургия
Научпоп
Немецкий язык
ОБЖ
Обществознание
Педагогика
Право
Программирование
Психология
Радиофизика
Социология
Физкультура
Философия
Французский язык
Черчение
Экономика
Показать ещё 34
Ответы экспертов
Показать ещё
Новые вопросы
Отвечай на вопросы, зарабатывай баллы и трать их на призы.
Подробнее
Прямой эфир