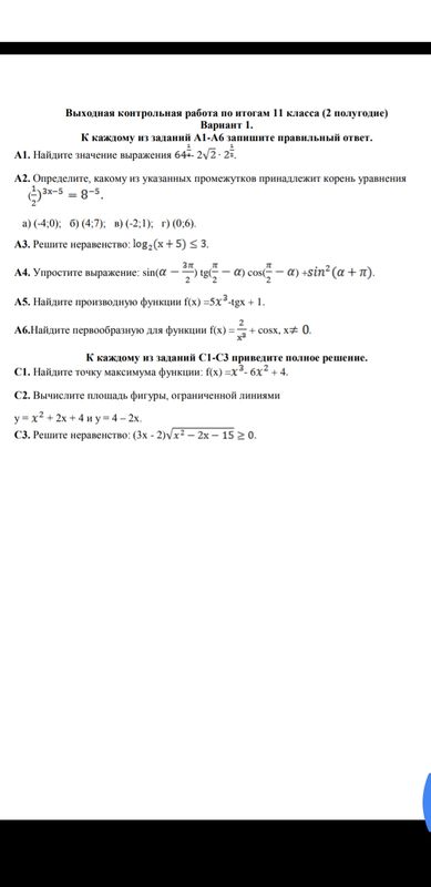
Помогите решить.Срочно!!!С подробным решением.

Screenshot_20200513-160333_Drive.jpg
13 Мая 2020 в 16:05
137 +1
1
Ответы
1

Конечно, в чем конкретно вам нужна помощь? Расскажите, какую задачу или проблему вы хотели бы решить.

18 Сен 2024 в 10:33
Не можешь разобраться в этой теме?
Обратись за помощью к экспертам
Гарантированные бесплатные доработки в течение 1 года
Быстрое выполнение от 2 часов
Проверка работы на плагиат
Поможем написать учебную работу
Прямой эфир