Услуги
Заказы
Эксперты
Магазин
Портфолио
Журнал
Справочник
FAQ
Контакты
Услуги
Заказы
Эксперты
Магазин
Портфолио
Журнал
Справочник
Вопросы
FAQ
Контакты
Ничего не найдено
Авторизация
Ничего не найдено
Найти
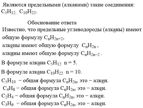
Какие из этих соединений являются предельными? С5H12, С5H10, С4H8, C2H4, C3H6, C10H22. обоснуйте ответ
Предыдущий
вопрос
Следующий
вопрос
Главная
Вопросы и ответы
Вопросы и ответы по химии
Какие из этих соедин...
Ответить
Получить ответ за 25 ₽
Задать свой вопрос
eva
1 Авг 2021 в 19:40
153
+1
0
Ответы
1
pension_69
pension_69
Ответить
2 Авг 2021 в 18:43
Спасибо
Похожие вопросы
Как называется вещество, состоящее из серы, осмия и албминия? Ну или хотя бы как читается
eva
Химия
14 Окт
1
Ответить
Кейс: водоём рядом с фабрикой подвергается эвтрофикации — опишите химические процессы, ведущие к цветению…
eva
Химия
14 Окт
1
Ответить
Объясните, как ферментативная кинетика по Михаэлю — Ментен описывает скорость биохимических реакций, какие…
eva
Химия
14 Окт
1
Ответить
Показать ещё
Другие вопросы
eva
Показать ещё
Не можешь разобраться в этой теме?
Обратись за помощью к экспертам
Тип работы
Задача
Контрольная
Курсовая
Лабораторная
Дипломная
Реферат
Практика
Тест
Чертеж
Сочинение
Эссе
Перевод
Диссертация
Бизнес-план
Презентация
Билеты
Статья
Доклад
Онлайн-помощь
Рецензия
Монография
ВКР
РГР
Маркетинговое исследование
Автореферат
Аннотация
НИР
Докторская диссертация
Магистерская диссертация
Кандидатская диссертация
ВАК
Scopus
РИНЦ
Шпаргалка
Дистанционная задача
Творческая работа
Не найдено
Тип работы
Задача
Контрольная
Курсовая
Лабораторная
Дипломная
Реферат
Практика
Тест
Чертеж
Сочинение
Эссе
Перевод
Диссертация
Бизнес-план
Презентация
Билеты
Статья
Доклад
Онлайн-помощь
Рецензия
Монография
ВКР
РГР
Маркетинговое исследование
Автореферат
Аннотация
НИР
Докторская диссертация
Магистерская диссертация
Кандидатская диссертация
ВАК
Scopus
РИНЦ
Шпаргалка
Дистанционная задача
Творческая работа
Разместить заказ
Гарантированные бесплатные доработки в течение 1 года
Быстрое выполнение от 2 часов
Проверка работы на плагиат
Поможем написать учебную работу
Тип работы
Задача
Контрольная работа
Курсовая работа
Лабораторная работа
Дипломная работа
Реферат
Отчет по практике
Тест
Чертеж
Сочинение
Эссе
Перевод
Диссертация
Бизнес-план
Презентация
Ответы на билеты
Статья
Доклад
Онлайн-помощь
Рецензия
Монография
ВКР
РГР
Маркетинговое исследование
Автореферат
Аннотация
НИР
Докторская диссертация
Магистерская диссертация
Кандидатская диссертация
ВАК
Scopus
РИНЦ
Шпаргалка
Дистанционная задача
Творческая работа
Не найдено
Задача
Контрольная работа
Курсовая работа
Лабораторная работа
Дипломная работа
Реферат
Отчет по практике
Тест
Чертеж
Сочинение
Эссе
Перевод
Диссертация
Бизнес-план
Презентация
Ответы на билеты
Статья
Доклад
Онлайн-помощь
Рецензия
Монография
ВКР
РГР
Маркетинговое исследование
Автореферат
Аннотация
НИР
Докторская диссертация
Магистерская диссертация
Кандидатская диссертация
ВАК
Scopus
РИНЦ
Шпаргалка
Дистанционная задача
Творческая работа
Заказать
Нужен развёрнутый ответ на вопрос?
-10%
По промокоду STUD10
Получить помощь
Предметы
Математика
Физика
Литература
Геометрия
История
Русский язык
Химия
Английский язык
Археология
Архитектура
Астрономия
Базы данных
Биология
Бухучет
География
Геодезия
Гидравлика
Гостиничное дело
Дизайн
Естествознание
Информатика
Краеведение
Культурология
Маркетинг
Менеджмент
Металлургия
Научпоп
Немецкий язык
ОБЖ
Обществознание
Педагогика
Право
Программирование
Психология
Радиофизика
Социология
Физкультура
Философия
Французский язык
Черчение
Экономика
Показать ещё 34
Ответы экспертов
Показать ещё
Новые вопросы
Отвечай на вопросы, зарабатывай баллы и трать их на призы.
Подробнее
Прямой эфир