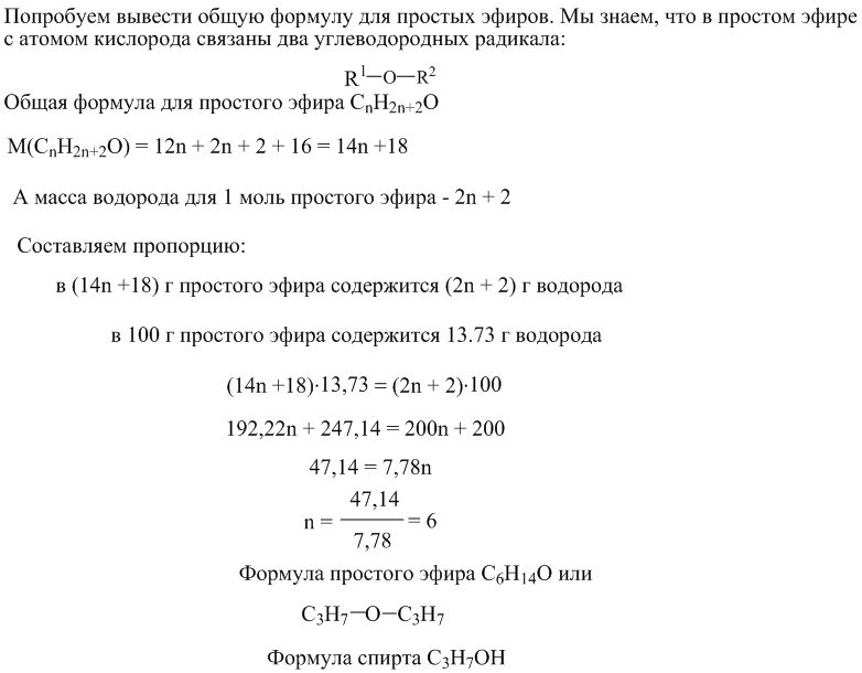
Привожу авторское решение. Я не то, что в Инет не смотрел, я даже под стол не заглядывал. Далее - моё авторское решение:
Привожу авторское решение. Я не то, что в Инет не смотрел, я даже под стол не заглядывал. Далее - моё авторское решение: