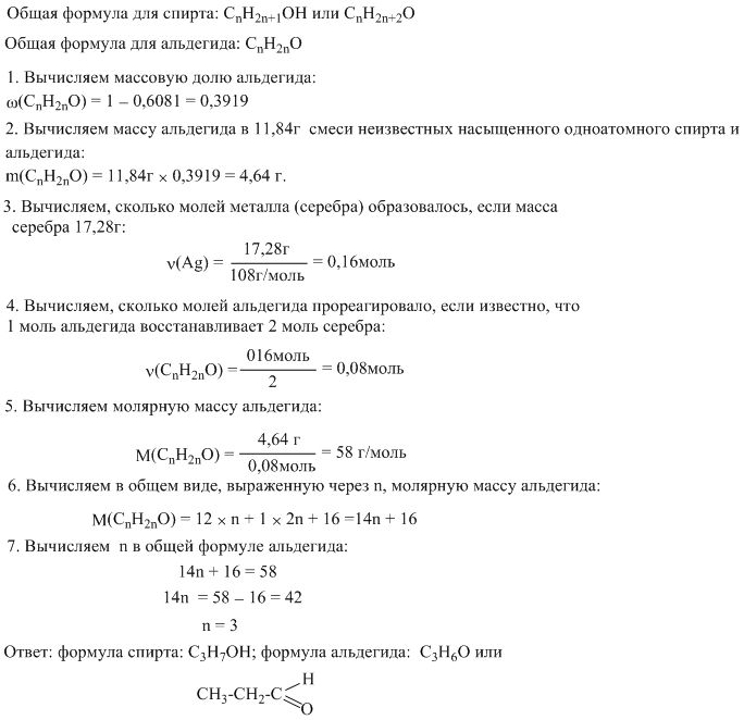
Задача по химии. Прошу помощи плз Имеется смесь неизвестных насыщенного одноатомного спирта и альдегида массой 11,84г с массовой долей спирта в смеси 0,6081. Альдегид и спирт содержат одинаковое число атомов углерода в составе молекул. К этой смеси добавили избыток амиачного раствора оксида серебра (I) и получили металл массой 17,28г. Определите формулы спирта и альдегида. Прошу о помощи в решении

15 Мар 2021 в 19:40
146 +1
0
Ответы
1

16 Мар 2021 в 13:11
Не можешь разобраться в этой теме?
Обратись за помощью к экспертам
Гарантированные бесплатные доработки в течение 1 года
Быстрое выполнение от 2 часов
Проверка работы на плагиат
Поможем написать учебную работу
Прямой эфир